重要通知!1月2日报关单填制新增这两项,必填!(附填写攻略)
2018-01-03 17:29:51 点击:
2018-01-02 文章来源:外贸精英网(id:jying_cn)、海关总署,维运网
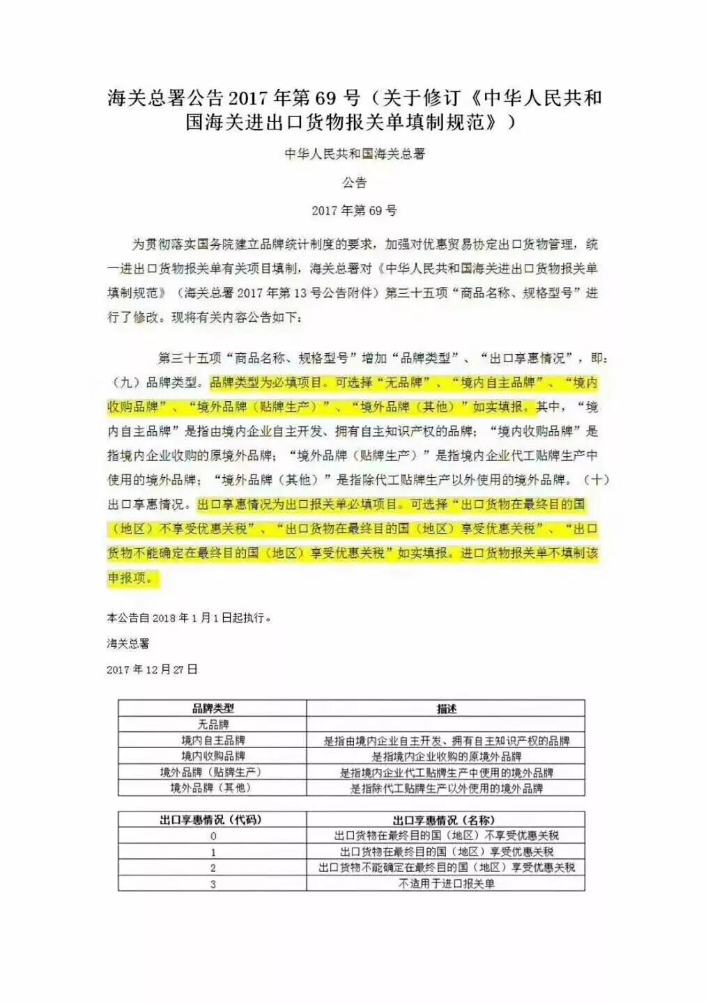
2018年1月1日起海关将执行新版报关单填制规范,重要的是新增了两个必填项目,分别是:“品牌类型”(进出口必填项)和“出口享惠情况”(出口必填项)。本文将详细介绍具体填报方式和注意事项。大家一上班又该有的忙了……
- 上一篇:突发丨近30个集装箱在运往加勒比海地区的途中落水丢失,损失惨 2018/1/3
- 下一篇:【业界】中国反对美国要求联合国将部分船舶列入黑名单的提案 2018/1/3
